Авторские права: © 2025 принадлежат авторам. Лицензиат: РНИМУ им. Н.И. Пирогова.
Статья размещена в открытом доступе и распространяется на условиях лицензии Creative Commons Attribution (CC BY).

ОРИГИНАЛЬНОЕ ИССЛЕДОВАНИЕ

Разработка и исследование материала на основе костного аллотрансплантата для DLP-3D-печати

Информация об авторах

Башкирский государственный медицинский университет, Уфа, Россия

Для корреспонденции: Азат Ринатович Билялов
ул. Ленина, д. 3, г. Уфа, 450008, Россия; moc.liamg@volaylib.taza

Информация о статье

Финансирование: работа выполнена при поддержке гранта Российского научного фонда № 23-15-20042.

Вклад авторов: А. Р. Билялов, С. С. Чугунов — планирование исследования, анализ литературы, интерпретация данных, подготовка рукописи; И. Ш. Ахатов — планирование исследования, интерпретация данных, подготовка рукописи; А. А. Тихонов — планирование исследования, анализ литературы, сбор, анализ, интерпретация данных; О. Р. Шангина — планирование исследования, анализ, интерпретация данных; В. Н. Павлов — планирование исследования; К. В. Данилко — планирование исследования, сбор, анализ, интерпретация данных; М. Ф. Галаутдинов — сбор данных; В. Н. Акбашев — анализ литературы.

Статья получена: 03.11.2025 Статья принята к печати: 29.11.2025 Опубликовано online: 18.12.2025
|
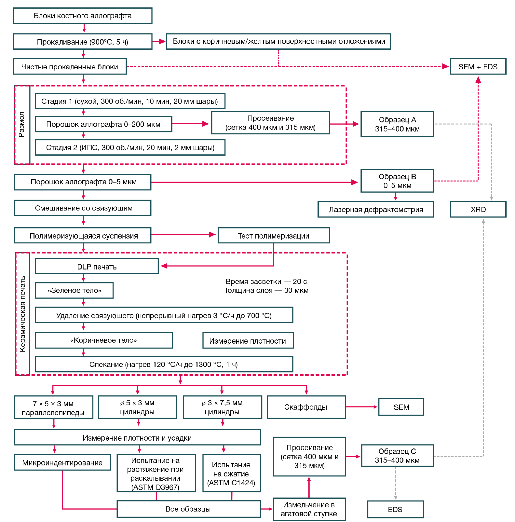
Рис. 1. Схема проведения исследования
Рис. 2. Результаты анализа EDS окрашенных отложений на поверхности прокаленных аллотрансплантатов: распределение химических элементов по желтоватой области отложения, несколько цветов некоторых соединений соответствуют одному и тому же набору химических компонентов, появляющихся в результатах EDS в разном порядке, например, Ca/P/O/Na/Zn или Ca/P/O/Zn/Na
Рис. 3. Результаты EDS-анализа поверхности прокаленного аллотрансплантата, не имеющего идентифицируемых отложений, — распределение химических элементов по площади аллотрансплантата. Несколько цветов некоторых соединений соответствуют одному и тому же набору химических компонентов, появляющихся в результатах EDS в разном порядке, например, Ca/P/O/C или Ca/C/P/O
Рис. 4. Напечатанный на 3D-принтере и спеченный скаффолд, изготовленный из аллотрансплантата и имеющий сложную форму. Видны выпуклые и вогнутые участки объекта, слоистая структура; микротрещины в слоистой структуре объекта возникли во время термической обработки
Рис. 5. Механическое поведение материала аллотрансплантата, напечатанного на 3D-принтере и спеченного при 1300 °С, при механическом испытании на сжатие (шесть образцов) и испытании на растяжение при раскалывании (шесть образцов)