Copyright: © 2025 by the authors. Licensee: Pirogov University.
This article is an open access article distributed under the terms and conditions of the Creative Commons Attribution license (CC BY).

ORIGINAL RESEARCH

Development and assessment of the bone allograft-based material for DLP 3D printing

About authors

Bashkir State Medical University, Ufa, Russia

Correspondence should be addressed: Azat R. Bilyalov
Lenina, 3, Ufa, 450008, Russia; moc.liamg@volaylib.taza

About paper

Funding: the study was supported by the Russian Science Foundation grant No. 23-15-20042.

Author contribution: Bilyalov AR, Chugunov SS — study planning, literature review, data interpretation, manuscript writing; Akhatov ISh — study planning, data interpretation, manuscript writing; Tikhonov AA — study planning, literature review, data acquisition, analysis, and interpretation; Shangina OR — study planning, data analysis and interpretation; Pavlov VN — study planning; Danilko KV — study planning, data acquisition, analysis, and interpretation; Galautdinov MF — data acquisition; Akbashev VN — literature review.

Received: 2025-11-03 Accepted: 2025-11-29 Published online: 2025-12-18
|
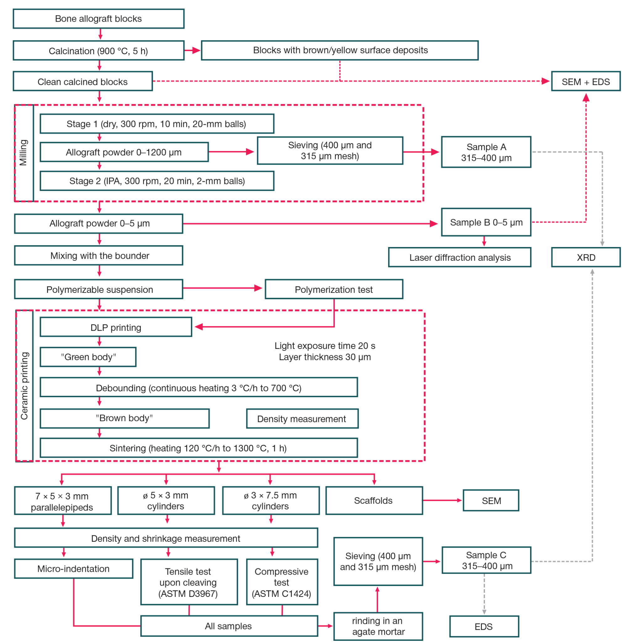
Fig 1. Study design
Fig. 2. Results of the EDS analysis of colored deposits on the surface of calcined allografts: distribution of chemical elements across the yellowish deposit area, several colors of some compounds correspond to the same set of chemical components appearing in different orders in the EDS results, for example Ca/P/O/Na/Zn or Ca/P/O/Zn/Na
Fig. 3. Results of the EDS analysis of the surface of the calcined allograft with no identifiable deposits: distribution of chemical elements across the allograft area. Several colors of some compounds correspond to the same set of chemical components appearing in different orders in the EDS results, for example Ca/P/O/C or Ca/C/P/O
Fig. 4. Allograft-derived 3D-printed complex-shaped sintered scaffold. Convex and concave areas of the object and the layered structure are visible; microcracks in the layered structure of the object emerged during heat treatment
Fig. 5. Mechanical behavior of the 3D-printed allograft material sintered at 1300 — during the mechanical compressive test (6 samples) and tensile test upon cleaving (6 samples)