Авторские права: © 2025 принадлежат авторам. Лицензиат: РНИМУ им. Н.И. Пирогова.
Статья размещена в открытом доступе и распространяется на условиях лицензии Creative Commons Attribution (CC BY).

ОРИГИНАЛЬНОЕ ИССЛЕДОВАНИЕ

Противоописторхозная и гепатопротекторная активность экстракта коры осины (Populus tremula L.) в экспериментах in vitro

Е. А. Перина1 , Е. Е. Буйко1 , О. А. Кайдаш1 , Л. Ф. Ефимова1 , Е. Б. Диксас1 , С. В. Кривощеков1 , А. А. Иванов1,2 , В. В. Иванов1 , Е. В. Удут1
Информация об авторах

1 Центральная научно-исследовательская лаборатория, Сибирский государственный медицинский университет, Томск, Россия

2 Общество с ограниченной ответственностью «Биолит», Томск, Россия

Для корреспонденции: Екатерина Александровна Перина
Московский тракт, 2 стр. 16, г. Томск, 634050, Россия; moc.liamg@anirepenirehtac

Информация о статье

Финансирование: средства субсидии на финансовое обеспечение выполнения государственного задания на проведение научного исследования «720000Ф.99.1.БН62АБ05000 Разработка нового лекарственного средства на основе природного комплекса фенолгликозидов и арабиногалактанов для терапии трематодозов» (Соглашение о предоставлении субсидии федеральному бюджетному или автономному учреждению на финансовое обеспечение выполнения государственного задания на оказание государственных услуг (выполнение работ) от 21.01.2025 № 056-03-2025-100, дополнительное соглашение от 04.04.2025г. № 056-03-2025-100/1).

Вклад авторов: Е. А. Перина — воспроизведение описторхозной инвазии, оценка противоописторхозного действия; Е. Е. Буйко — определение гепатопротекторного действия и цитотоксичности экстракта; О. А. Кайдаш — статистическая обработка данных, написание текста статьи, утверждение рукописи для публикации; Л. В. Ефимова — оценка повреждений тегумента марит; Е. Б. Диксас — воспроизведение описторхозной инвазии; С. В. Кривощеков — синтез экстракта; А. А. Иванов — химический анализ экстракта; В. В. Иванов — разработка концепции и дизайна исследования, анализ и интерпретация данных; Е. В. Удут — координация выполнения исследования, утверждение рукописи для публикации.

Соблюдение этических стандартов: исследование одобрено комиссией по контролю содержания и использования лабораторных животных центра доклинических исследований центральной научно-исследовательской лаборатории (ЦДИ ЦНИЛ) ФГБОУ ВО СибГМУ Минздрава России (протокол № 1 от 02 сентября 2023 г.). Работа выполнена в полном соответствии с действующими нормативно-правовыми документами об обращении лекарственных средств, рекомендациями по работе с лабораторными (экспериментальными) животными при проведении доклинических (неклинических) исследований, соблюдением санитарно-эпидемиологических норм.

Статья получена: 17.10.2025 Статья принята к печати: 19.11.2025 Опубликовано online: 02.12.2025
|
Рис. 1. Влияние фракции PGF-PT на подвижность марит O. felineus
Рис. 2. Оценка повреждения тегумента марит O. felineus методом флуоресцентного окрашивания
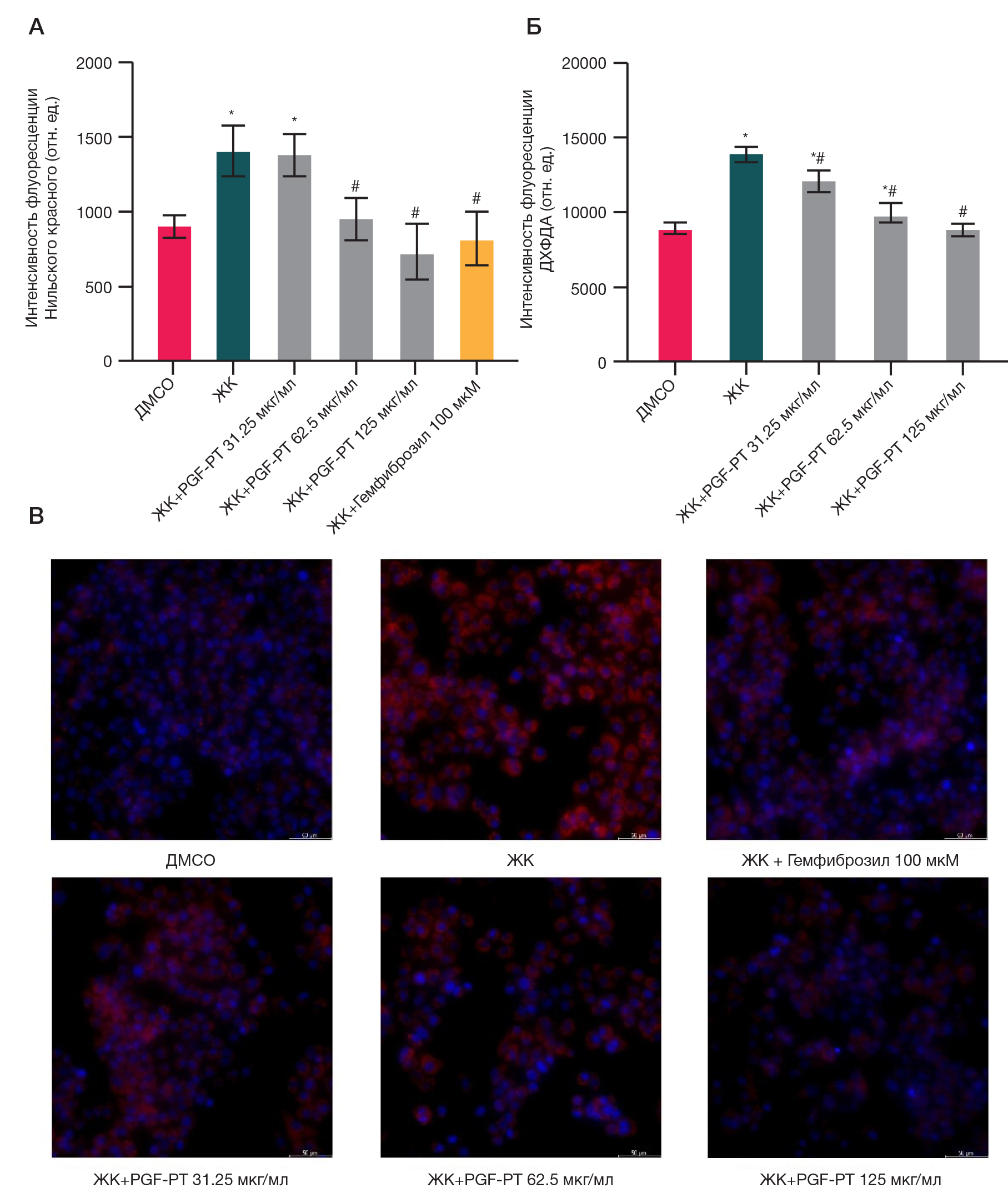
Рис. 3. Гепатопротекторная активность PGF-PT, оцениваемая по уровню внутриклеточных липидов и активных форм кислорода (АФК) в клетках HepG2 после инкубации в среде, содержащей олеиновую (1 мМ) и пальмитиновую (0,5 мМ) кислоты (ЖК): А. интенсивность флуоресценции нильского красного (внутриклеточные липиды), Б. интенсивность флуоресценции 2,7'-дихлордигидрофлуоресцеин диацетата (АФК) и В. фотографии клеток (увеличение x40), окрашенных нильским красным и Hoechst 33342 (ядра клеток). Данные представлены как M ± SD. * — отличия от группы ДМСО значимы (p < 0,05); # —отличия от группы ЖК значимы (p < 0,05))
Рис. 4. Влияние фракции PGF-PT на оптическую плотность раствора 2,2-дифенил-1-пикрилгидразила (ДФПГ, 100 мкМ) (А) и полулогарифмическая зависимость эффективности ингибирования реакции с радикалом ДФПГ от концентрации фракции PGF-PT (Б). Данные представлены как M ± SD. * — отличия от контрольной группы (0 мкг/мл) значимы (p < 0,05)
Таблица. Влияние PGF-PT на индекс подвижности марит O. felineus