Copyright: © 2026 by the authors. Licensee: Pirogov University.
This article is an open access article distributed under the terms and conditions of the Creative Commons Attribution license (CC BY).

ORIGINAL RESEARCH

Assessing functional activity of microglia and macrophages in barrier-associated brain areas of spontaneously hypertensive rats

About authors

Institute of Experimental Medicine, Saint Petersburg, Russia

Correspondence should be addressed: Valeria A. Razenkova
Akademika Pavlova, 12, Saint Petersburg, 197376, Russia; ur.xednay@zar.ayirelav

About paper

Funding: the study received financil support from the Russian Science Foundation, project No. 24-15-00032, https://rscf.ru/en/project/24-15-00032/

Author contribution: Razenkova VA — setting up immunohistochemistry reactions, interpretation of results, image manipulation, manuscript writing; Korzhevskii DE — concept, study planning, literature review, manuscript editing.

Compliance with ethical standards: the study approved by the Ethics Committee of the Institute of Experimental Medicine (protocol No. 2/24 dated 25 April 2024) was conducted in accordance with provisions of the Declaration of Helsinki (2013)

Received: 2026-02-04 Accepted: 2026-02-21 Published online: 2026-02-28
|
Fig. 1. CD206 in the choroid plexus of the brain of Wistar rats (А), SHR (B). Immunohistochemical staining of CD206 with hematoxylin staining of nuclei. The lateral ventricular cavity is marked by an asterisk. C. Difference between CD206+ counts in rats of different lineages, р-value < 0.01. The line inside the box plot represents the median (Ме). The scale bar is 50 µm
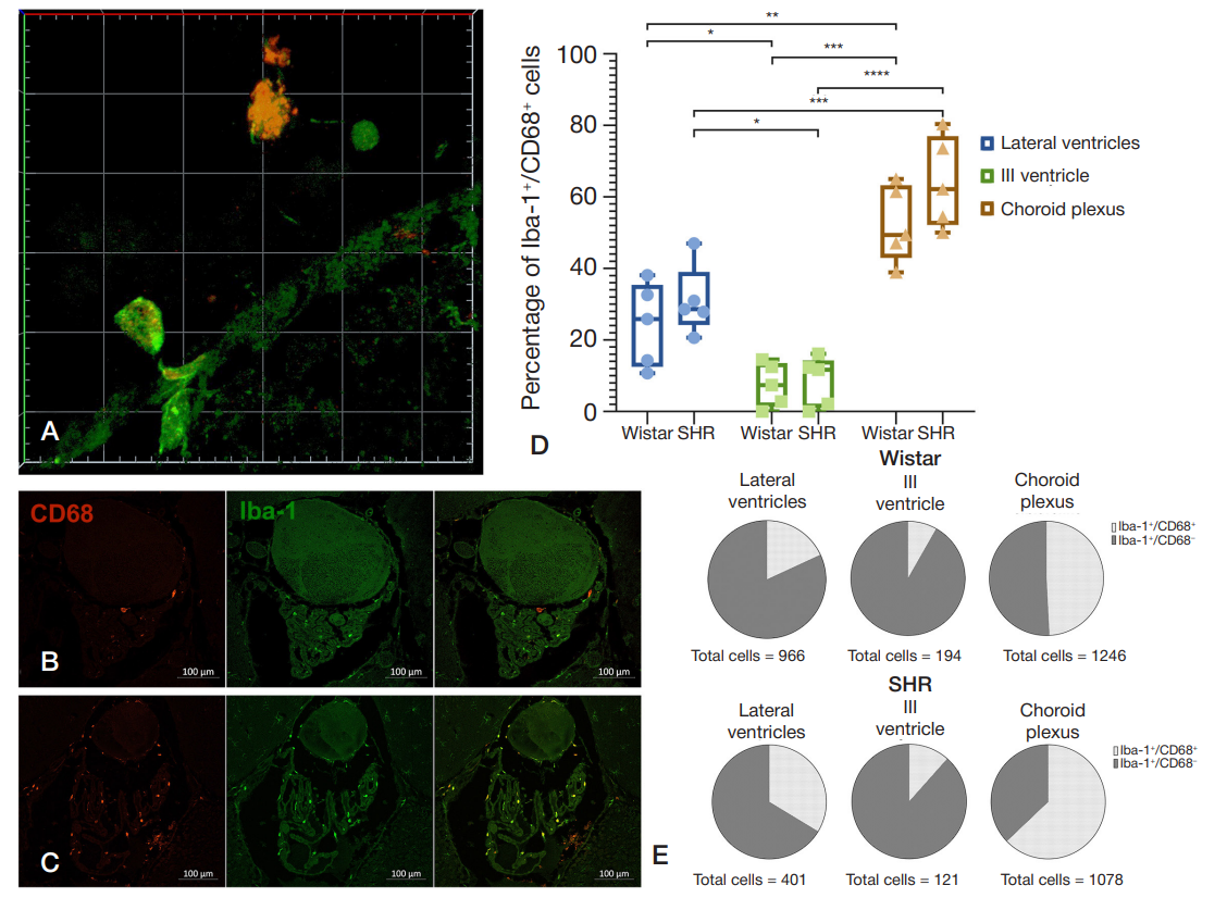
Fig. 2. Quantitative analysis results. Double immunohistochemical CD68 (red channel) and Iba-1 (green channel) stain. А–C. Overall view of subependymal microglia of the lateral (А) and third (B, C) ventricles. А. Subependymal and intraventricular microglia of SHR, 3D reconstruction of a series of optic slices, measuring grid cell size 10 × 10 µm, Wistar rats (B), SHR (C). D, E. Comparison results for the percentage of the cells staining positive for two markers, box plot (D) and pie chart (E). P-value: * — < 0.05; * * — < 0.01; * * * — < 0.001. The line inside the box plot represents the median (Ме)
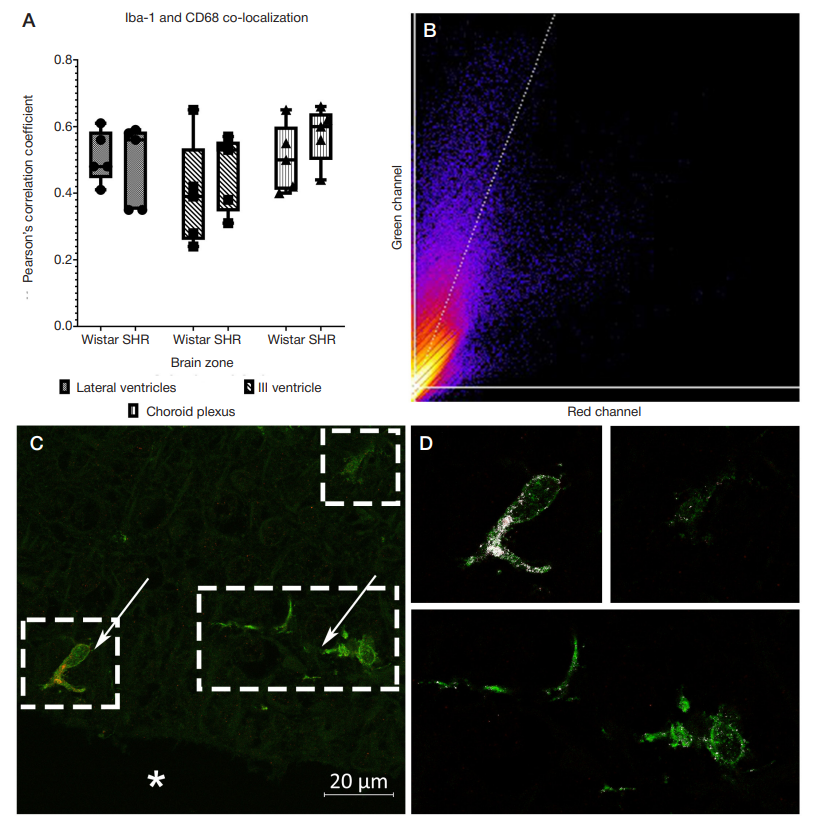
Fig. 3. Co-localization analysis results. Double immunohistochemical Iba-1 (green channel) and CD68 (red channel) stain. А. Pearson’s correlation coefficients in various brain areas of Wistar rats and SHR. B. Correlation diagram of two channels. C. Microglia of the third ventricular floor. D. Co-localization of Iba-1 and CD68. Sites of marker co-localization are highlighted in white in Fig. D. Arrows point at microglia, frames show the areas presented in Fig. D, the ventricular cavity is marked by an asterisk. The line inside the box plot represents the median (Ме)
Table 1. Systolic blood pressure in SHR
Table 2. Percentage of Iba-1+/CD68+ cells in various brain areas of Wistar rats and SHR. The data are provided as the mean ± standard deviation
Table 3. Pearson’s correlation coefficient in various brain areas of Wistar and SHR rats. The data are provided as the mean ± standard deviation