Авторские права: © 2025 принадлежат авторам. Лицензиат: РНИМУ им. Н.И. Пирогова.
Статья размещена в открытом доступе и распространяется на условиях лицензии Creative Commons Attribution (CC BY).

ОРИГИНАЛЬНОЕ ИССЛЕДОВАНИЕ

Особенности иммунного ответа на опухолевые аллоантигены в условиях сокращенного клонального разнообразия Т-клеток

Информация об авторах

Национальный медицинский исследовательский центр онкологии имени Н. Н. Блохина Минздрава России, Москва, Россия

Для корреспонденции: Дмитрий Борисович Казанский
Каширское ш., д. 24, стр. 15, г. Москва, 115478, Россия; ur.xednay@1yksnazak

Информация о статье

Финансирование: работа выполнена при финансовой поддержке гранта РНФ № 22-15-00342-П (https://rscf.ru/project/22-15-00342/).

Вклад авторов: М. С. Короткова — проведение экспериментов, анализ результатов; Н. А. Персиянцева — проведение экспериментов, анализ результатов, редактирование; А. А. Калинина — планирование исследования, анализ и интерпретация результатов, анализ литературы, написание статьи, редактирование; Л. М. Хромых — редактирование; Д. Б. Казанский — планирование исследования, анализ и интерпретация результатов, анализ литературы, редактирование.

Соблюдение этических стандартов: исследование одобрено этическим комитетом ФГБУ «НМИЦ онкологии им. Н. Н. Блохина» Минздрава России (протокол № 3П-10.06.2022 от 10 июня 2022 г.) и проведено в строгом соответствии с положениями Директивы 2010/63/EU Европейского парламента и Совета Европейского союза от 22 сентября 2010 г. по охране животных, используемых в научных целях.

Статья получена: 06.10.2025 Статья принята к печати: 01.11.2025 Опубликовано online: 14.11.2025
|
Рис. 1. Стратегия анализа клеток брюшной полости мышей методом проточной цитофлуориметрии. При анализе проводили последовательное выделение популяций: лейкоцитов по параметрам прямого (FSC-A) и бокового (SSC-A) светорассеяния (Р1) (А); одиночных клеток по показателям FSC-H против FSC-A (Р2) (Б); живых клеток, негативных по окрашиванию Yellow Dead Cell Stain (Р3) (В); клеток EL-4 и лейкоцитов реципиента по анализу ко-экспрессии маркеров Kb и CD3: Kb+СD3+-клетки EL-4 (Kb+), KbСD3+-клетки реципиента (Kb) (Г). Д. В популяции KbСD3+-клеток (Kb-) выделяли Т-клетки (CD3+) по ко-экспрессии CD3 и CD8 (CD3+CD8+-клетки). Е. В популяции CD3+-клеток выделяли цитотоксические CD8+ Т-клетки (CD8+). Ж. В популяции CD8+ Т-клеток выделяли клетки, экспрессирующие эндогенные β-цепи Т-клеточного рецептора (ТКРβ) (Vb8.3), и клетки с трансгенной ТКРβ (Vb8.3+). З. Индивидуально для популяции Vb8.3 и Vb8.3+ CD8+ Т-клеток анализировали ко-экспрессию маркеров CD44 и CD62L и определяли долю (%) эффекторов (CD62LCD44+)
Рис. 2. Особенности развития аллогенной лимфомы EL-4 в трансгенных мышах 7В. Трансгенным мышам 7В (H-2k) трансплантировали внутрибрюшинно клетки аллогенной лимфомы EL-4 (H-2Kb) (TG+EL-4). В качестве контроля использовали нетрансгенных сибсов (WT+EL-4). На 12 день после трансплантации EL-4 анализировали клетки брюшной полости методом проточной цитофлуориметрии. А. Абсолютное количество (log) клеток. * * — р ≤ 0,01 (ANOVA, posthoc-тест Тьюки). Б. Относительное количество (%) опухолевых клеток EL-4 (Kb+). * * — р ≤ 0,01 (непарный t-критерий Стьюдента). Представлены данные двух независимых экспериментов (n = 46)
Рис. 3. Кривые выживаемости трансгенных мышей 7В после трансплантации лимфомы EL-4. В качестве контроля использовали мышей родительской линии CBA/Lac (WT) и мышей C57BL/6, для которых EL-4 является сингенной опухолью. Представлены данные одного репрезентативного эксперимента (n = 4)
Рис. 4. Анализ иммунного ответа мышей 7В на аллогенную опухоль in vivo. Трансгенным мышам 7В (TG+EL-4) и нетрансгенным сибсам (WT+EL-4) трансплантировали внутрибрюшинно клетки аллогенной лимфомы EL-4. На 12 день после трансплантации EL-4 анализировали клетки брюшной полости методом проточной цитофлуориметрии. В качестве контроля использовали интактных (неиммунизированных) животных родительской линии CBA/Lac (WT) и трансгенной линии 7В (TG). А, Б. Относительное количество (%) Т-клеток (CD3+). В, Г. Относительное количество (%) цитотоксических CD8+ Т-клеток. Д, Е. Относительное количество (%) CD8+ Т-клеток с трансгенной β-цепью Т-клеточного рецептора (ТКРβ) (Vb8.3+) и CD8+ Т-клеток с эндогенно реаранжированными ТКРβ (Vb8.3-). А, В, Д. Представлены данные одного репрезентативного окрашивания. Б, Г, Е. Представлены данные двух экспериментов как среднее ± стандартная ошибка среднего (n = 46). * — р ≤ 0,05; * * — р ≤ 0,01, ANOVA, post-hoc-тест Тьюки
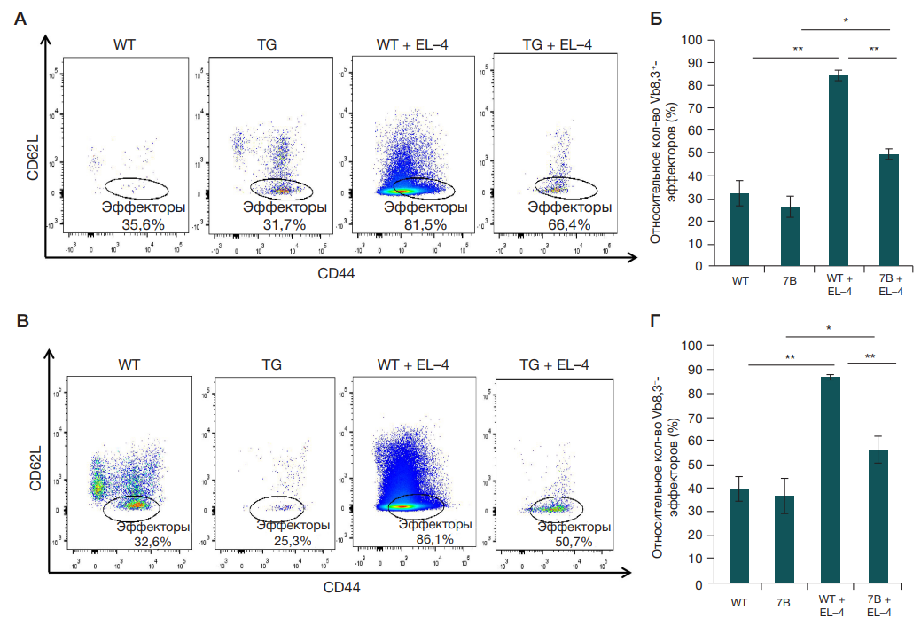
Рис. 5. Анализ пула цитотоксических эффекторных Т-клеток трансгенных мышей 7B в ответе на аллогенную лимфому EL-4 in vivo. Анализ эффекторных CD44+CD62L CD8+ Т-клеток в брюшной полости трансгенных мышей 7В (TG+EL-4) и нетрансгенных сибсов (WT+EL-4) на 12 день после трансплантации EL-4. В качестве контроля использовали интактных (неиммунизированных) животных родительской линии CBA/Lac (WT) и трансгенной линии 7В (TG). А, Б. Относительное количество (%) эффекторных Т-клеток с трансгенной ТКРβ (Vb8.3+). В, Г. Относительное количество (%) эффекторных Т-клеток с эндогенно реаранжированными ТКРβ (Vb8.3). А, В. Представлены данные одного репрезентативного окрашивания. Б, Г. Представлены данные двух экспериментов как среднее ± стандартная ошибка среднего (n = 46). * — р ≤ 0,05; * * — р ≤ 0,01, ANOVA, post-hoc-тест Тьюки